证监会最新通知来了!
11月28日,证监会官网显示,证监会就《证券期货市场监督管理措施实施办法(征求意见稿)》(以下简称《实施办法》)公开征求意见,意见反馈截止时间为2025年12月28日。

据介绍,“监督管理措施”,简称“监管措施”,是金融监管的重要手段。此前,证监会于2008年制定了《证券期货市场监督管理措施实施办法(试行)》,对监管措施的调整范围、适用原则、种类、实施程序等作了规定。
随着资本市场的发展,监管措施在具体实施中暴露出一些问题,例如,对监管措施的定位认识存在偏差,当事人陈述、申辩等程序性权利保障不充分,监管措施决定书记载内容过于简单,监管措施决定书的送达存在困难等。同时,随着相关法律、行政法规的制定、修订,2008年试行办法列举的监管措施类型也需要进行调整。
此次《实施办法》的起草,遵循四大思路:一是坚持依法行政,提高监管执法规范化水平;
二是坚持问题导向,结合近年来实践中反映的突出问题和法律最新要求,对相关规定进行修改完善;三是坚持“程序法”定位,主要就监管措施的实施程序作出规定;四是坚持监管措施及时矫正功能,突出效率要求。
来看重点内容——
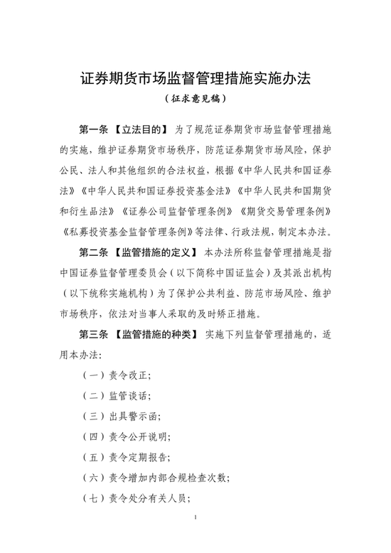
监管措施的种类
《实施办法》中明确以下监管措施:(一)责令改正;(二)监管谈话;(三)出具警示函;(四)责令公开说明;(五)责令定期报告;(六)责令增加内部合规检查次数;(七)责令处分有关人员;(八)认定为不适当人选;
九.责令更换董事、监事、高级管理人员或者有关业务部门、分支机构负责人员等,或者限制其权利;(十)限制业务活动,责令暂停部分或者全部业务,停止核准新业务;(十一)责令负有责任的股东转让股权、负有责任的合伙人转让财产份额,限制负有责任的股东或者合伙人行使权利;
十二.限制分配红利,限制向董事、监事、高级管理人员支付报酬、提供福利;(十三)限制公司自有资金或者风险准备金的调拨和使用;(十四)限制转让财产或者在财产上设定其他权利;(十五)法律、行政法规、中国证监会规章规定的其他监督管理措施。
实施监管措施的一般程序要求、特别程序要求
一是实施机构应当对监管措施的取证、决定、送达等依法“留痕”;二是监管措施需要现场执法的,应当由具有行政执法资格的执法人员实施,执法人员不得少于两人;三是违法行为在二年内未被发现的,实施机构一般不再对该违法行为采取监管措施,但另有规定或者风险尚未消除的除外;
四是参与实施监管措施的工作人员与当事人有直接利害关系,或者有其他关系可能影响公正执法的,应当回避;五是实施监管措施应当查明事实,全面收集有关证据;六是实施监管措施应当进行法制审核。
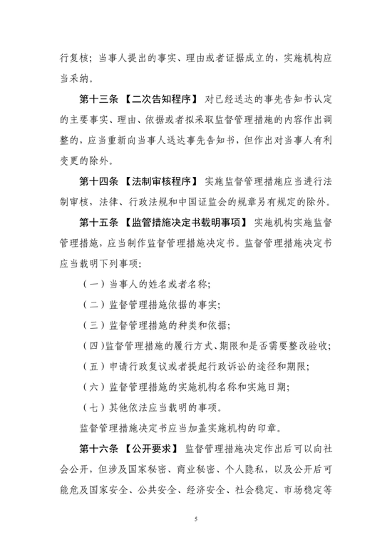
采取《实施办法》第三条第七项至第十四项规定的措施,除适用一般规定外,还需要适用事先告知等特别程序,实施机构应当向当事人送达事先告知书,告知当事人拟采取措施的类别、事实、理由、依据以及依法享有的陈述、申辩等权利。
紧急情况下的快速处置机制
为确保特殊情况下能够及时处置风险,在特定情形下,不立即采取《实施办法》第三条第七项至第十四项规定的措施将严重危害金融秩序、影响金融机构稳健运行、损害公共利益或者出现其他严重危害后果的,实施机构可以当场或者通过电子通讯等方式听取当事人意见,不受事先告知程序的限制;存在确实无法联系到当事人等特殊情况的,经实施机构主要负责人批准,不适用《实施办法》关于事先告知的规定。
明确监管措施决定的作出及执行要求
一是明确监管措施决定书应当载明的事项;二是明确监管措施决定作出后的公开要求;三是明确监管措施决定书的送达程序;四是明确当事人对监管措施决定不服的,可以依法申请行政复议或者依法直接向人民法院提起诉讼;
五是明确当事人申请适用行政执法当事人承诺制度并完全履行承诺认可协议的,实施机构不再对其同一行为采取监管措施;六是明确在监管措施实施工作中存在失职失责行为,造成重大损失、严重后果或者恶劣影响的,依规依纪依法严肃追责问责。










